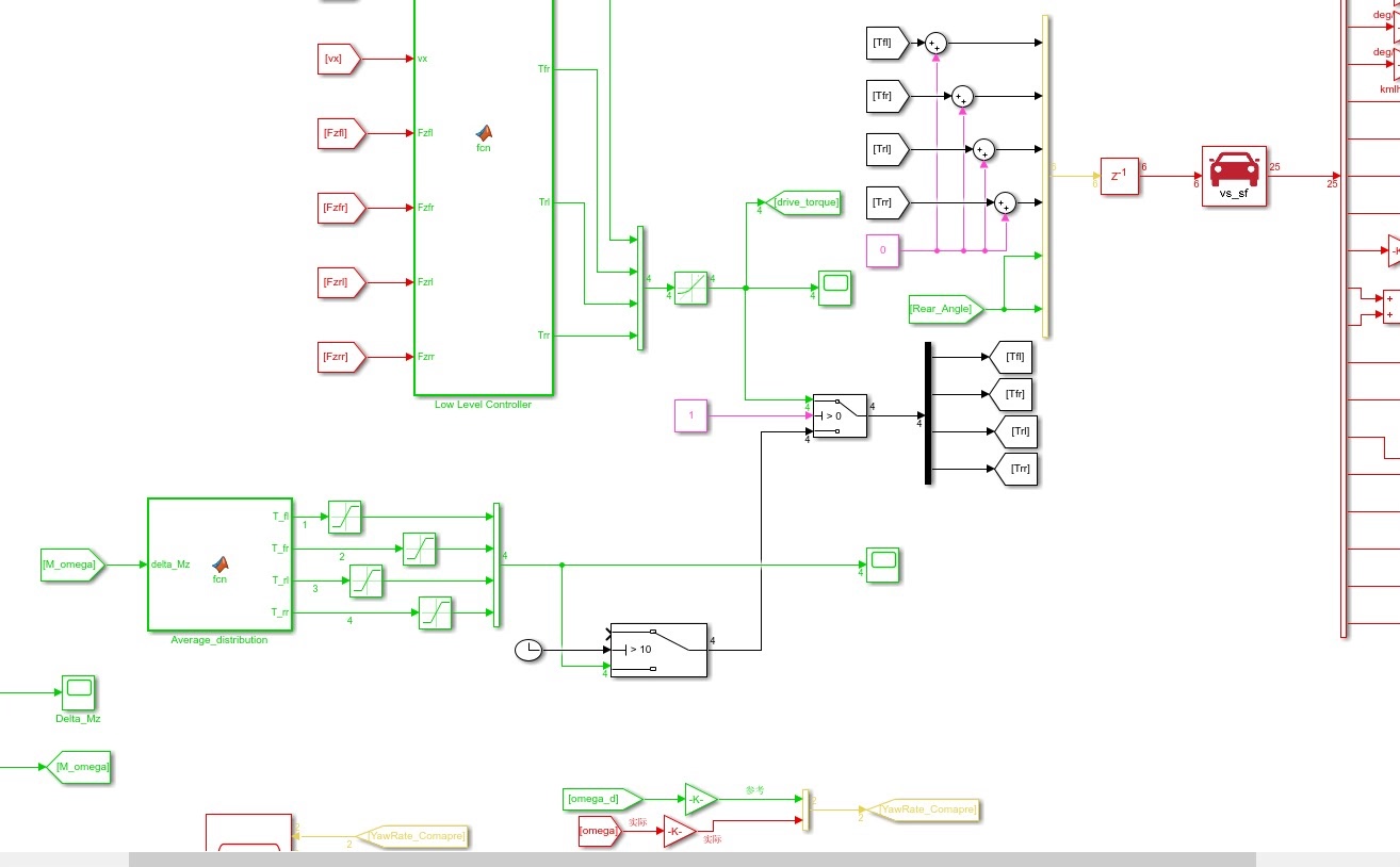
基于滑膜控制的后轮主动(ARS)和DYC的协调稳定性控制,上层ARS产生期望后轮转角度,DYC产生横摆力矩Mz,下层采用基于附着系数和车速对附加横摆力矩进行分配,控制效果良好,能实现车辆在高低附着系数路面下的稳定性,后续可应用在高速下高低附着系数路面下的轨迹跟踪的横向稳性。
资料中包含对应的paper,仿真包运行。
YID:73180709702143392
想剁手书屋14



基于滑膜控制的后轮主动(ARS)和DYC的协调稳定性控制,上层ARS产生期望后轮转角度,DYC产生横摆力矩Mz,下层采用基于附着系数和车速对附加横摆力矩进行分配,控制效果良好,能实现车辆在高低附着系数路面下的稳定性,后续可应用在高速下高低附着系数路面下的轨迹跟踪的横向稳性。
资料中包含对应的paper,仿真包运行。
YID:73180709702143392
想剁手书屋14



在上方输入框输入您的关键词,然后点击搜索,词语越短越好(2个字最佳)
QQ客服:27699885 微信客服:shujuqudong1 微信客服:shujuqudong6
本站为优质资料,数量有限,如果找不到需求,可查阅全站 https://wekup.cn/ 资源更丰富