光伏逆变器资料 8-10KW 5-8KW光伏逆变器电 路图、光伏逆变器资料
5-10KW资料逆变器带程序
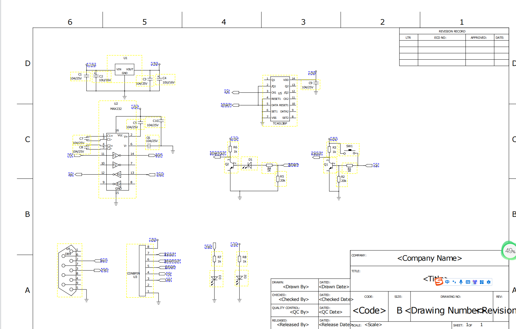
逆变器资料,光并网伏逆变器,ST STEVAL-ISV002V2 3kW光伏电压转换解决方案
















光伏逆变器资料 8-10KW 5-8KW光伏逆变器电 路图、光伏逆变器资料
5-10KW资料逆变器带程序
逆变器资料,光并网伏逆变器,ST STEVAL-ISV002V2 3kW光伏电压转换解决方案
















在上方输入框输入您的关键词,然后点击搜索,词语越短越好(2个字最佳)
QQ客服:27699885 微信客服:shujuqudong1 微信客服:shujuqudong6
本站为优质资料,数量有限,如果找不到需求,可查阅全站 https://wekup.cn/ 资源更丰富