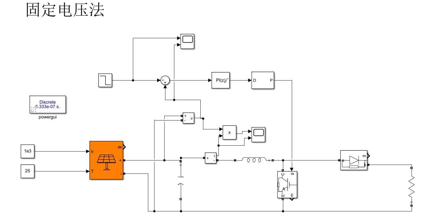
光伏MPPT仿真-固定电压法+扰动观察法+电导增量法
模型版本:有两个版本2015a和2022b
难易程度:我本人自己做的模型,如果你是初学者,可以拿来学习研究。
学习建议:固定电压法-扰动观察法-电导增量法
YID:526761518589914
追梦人电力电子建模






光伏MPPT仿真-固定电压法+扰动观察法+电导增量法
模型版本:有两个版本2015a和2022b
难易程度:我本人自己做的模型,如果你是初学者,可以拿来学习研究。
学习建议:固定电压法-扰动观察法-电导增量法
YID:526761518589914
追梦人电力电子建模






在上方输入框输入您的关键词,然后点击搜索,词语越短越好(2个字最佳)
QQ客服:27699885 微信客服:shujuqudong1 微信客服:shujuqudong6
本站为优质资料,数量有限,如果找不到需求,可查阅全站 https://wekup.cn/ 资源更丰富